来源:发型 2026-01-22 05:30:07 阅读:()
文章目录:
正文:

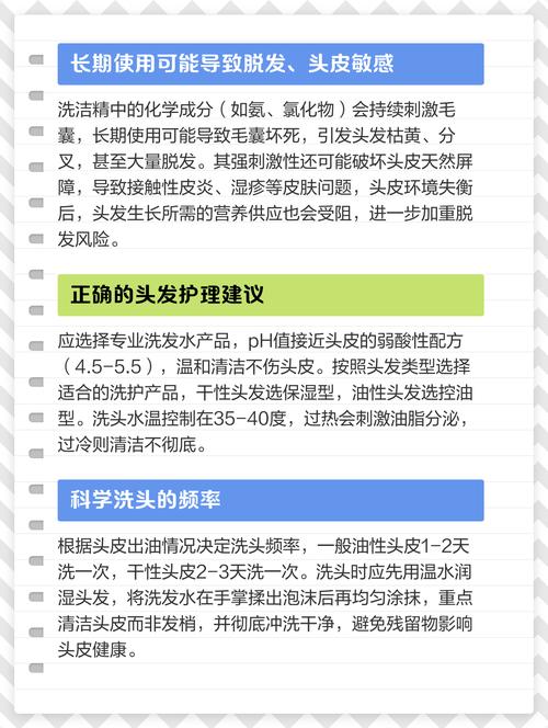
洗洁精的配方精妙,烷基苯磺酸钠和脂肪醇醚硫酸钠等成分擅长瓦解油污,这使其在厨房和浴室大显身手。头发的天然屏障——皮脂膜,与皮肤的酸碱度不同,洗洁精的强碱性可能破坏这层保护膜。你是否想过,为何洗洁精如此适合清洗油腻的餐具,却可能给脆弱的头皮带来负担?头皮的微生态平衡一旦被打破,后果可能远超想象。
洗洁精中的泡沫剂和增溶剂固然能带来丰富的洗感,但它们对头皮的刺激性不容忽视。原本健康的头皮突然被这些强效清洁剂覆盖,可能出现干燥、紧绷甚至发红。长期如此,头皮的防御能力会逐渐削弱,瘙痒和头屑问题可能随之而来。你是否曾经洗完头后感觉头皮异常敏感?这种不适感或许正是洗洁精在作祟。
洗洁精对头发的清洁力毋庸置疑,但过度清洁可能适得其反。头皮的油脂并非毫无用处,它们能滋养发根,维持水油平衡。若洗洁精过度剥夺这些油脂,毛囊可能因营养不足而萎缩,脱发风险悄然增加。洗头时水温的控制同样关键。过热的水会加剧头皮血管扩张,刺激神经末梢,加剧不适。你是否留意过洗头水的温度?它不仅影响清洁效果,更关乎头皮的健康。
面对琳琅满目的洗护产品,如何找到适合自己的护发方案?关键在于了解自身头皮类型,选择温和的洗发水。例如,干性头皮适合滋润型洗护产品,而油性头皮则需要控油配方。同时,洗发时用指腹轻轻按摩头皮,而非用指甲抓挠,避免损伤头皮。洗后彻底冲洗,确保没有残留的清洁剂。你是否尝试过根据头皮状况调整洗护产品?这种个性化的护理方式或许能带来意想不到的效果。
虽然洗洁精偶尔用于应急清洗头发的情况偶有耳闻,但长期替代专用洗发水的做法极不可取。洗洁精的清洁原理与洗发水不同,它缺乏对头皮的滋养和修复成分。一旦头皮出现异常,恢复周期也会延长。你是否思考过,为何专业发型师从不建议用洗洁精洗头?他们的经验或许能为你提供宝贵的参考。
---
1. 洗洁精能洗头发吗 - 夸克健康